世界知识产权组织技术与创新支持中心(TISC)
内蒙古自治区高等学校知识产权信息服务中心
内蒙古知识产权教育培训基地
网站首页
中心概况
新闻公告
中心活动
信息公告
政策法规
服务指南
专利咨询
专利信息检索
专利申请前评估
竞争情报分析
专利布局与挖掘
专利导航
专利专题库定制
成果转化对接
知识产权与成果转化讲座
技术转移人才培养
资源工具
各国专利局检索平台
商业数据库
其他网络专利资源
专利申请前评估
在线课堂
知识产权课程
知识科普
成果展示
服务案例
内蒙古工业大学重点专利
当前位置:
网站首页
>>
成果展示
>>
内蒙古工业大学重点专利
>> 正文
内蒙古工业大学重点专利
服务案例
内蒙古工业大学重点专利
内蒙古工业大学重点专利
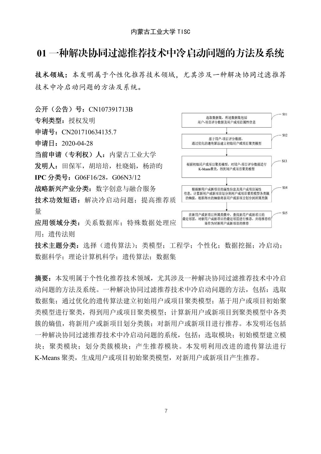
一 种解决协同过滤推荐技术中冷启动问题的方法及系统
2025年10月04日 08:55 点击:[]
上一条:
一种基于深度学习的网约车供需预测方法
下一条:
基于碟式聚光的太阳能风能互补驱动多效含盐水淡化装置
【
关闭
】